跳到主要內容區
華語文中心
Menu
Search
Menu
繁體
英文
日文
越南語
Menu
最新消息
設立宗旨
組織架構
組織成員
華語師資
課程介紹
學生專區
學習資訊
相關規章
表單下載
活動紀實
Menu
研究發展處
國際暨兩岸事務中心
學術暨產學合作中心
職涯發展中心
國際專修部
華語文中心
回首頁
聯絡我們
網站地圖
學校首頁
本功能需使用支援JavaScript之瀏覽器才能正常操作
首頁
最新消息
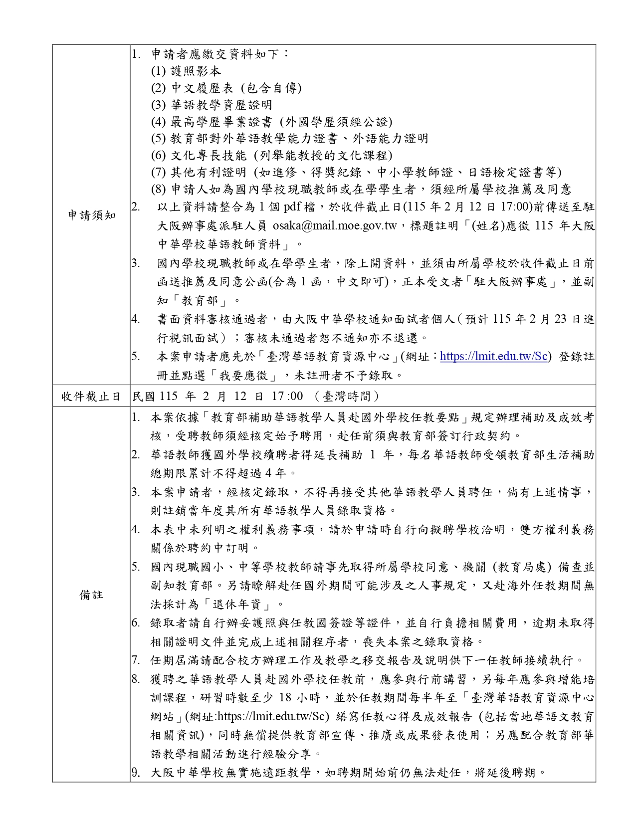
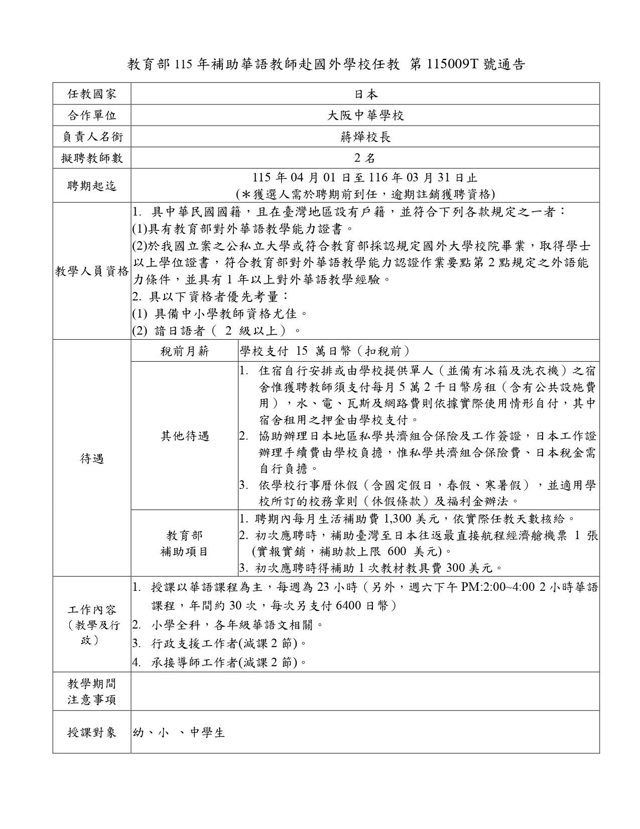
大阪中華學校徵聘華語教師2名,聘期自115年4月1日至116年3月31日
瀏覽數:
友善列印
分享
Close (Esc)
Share
Toggle fullscreen
Zoom in/out
Previous (arrow left)
Next (arrow right)